Quejas
Gracias por tu feedback; es muy importante para nosotros. Te mantendremos informado sobre el progreso y el resultado del tratamiento de tu queja.
Evaluación, Validación e investigación de la queja
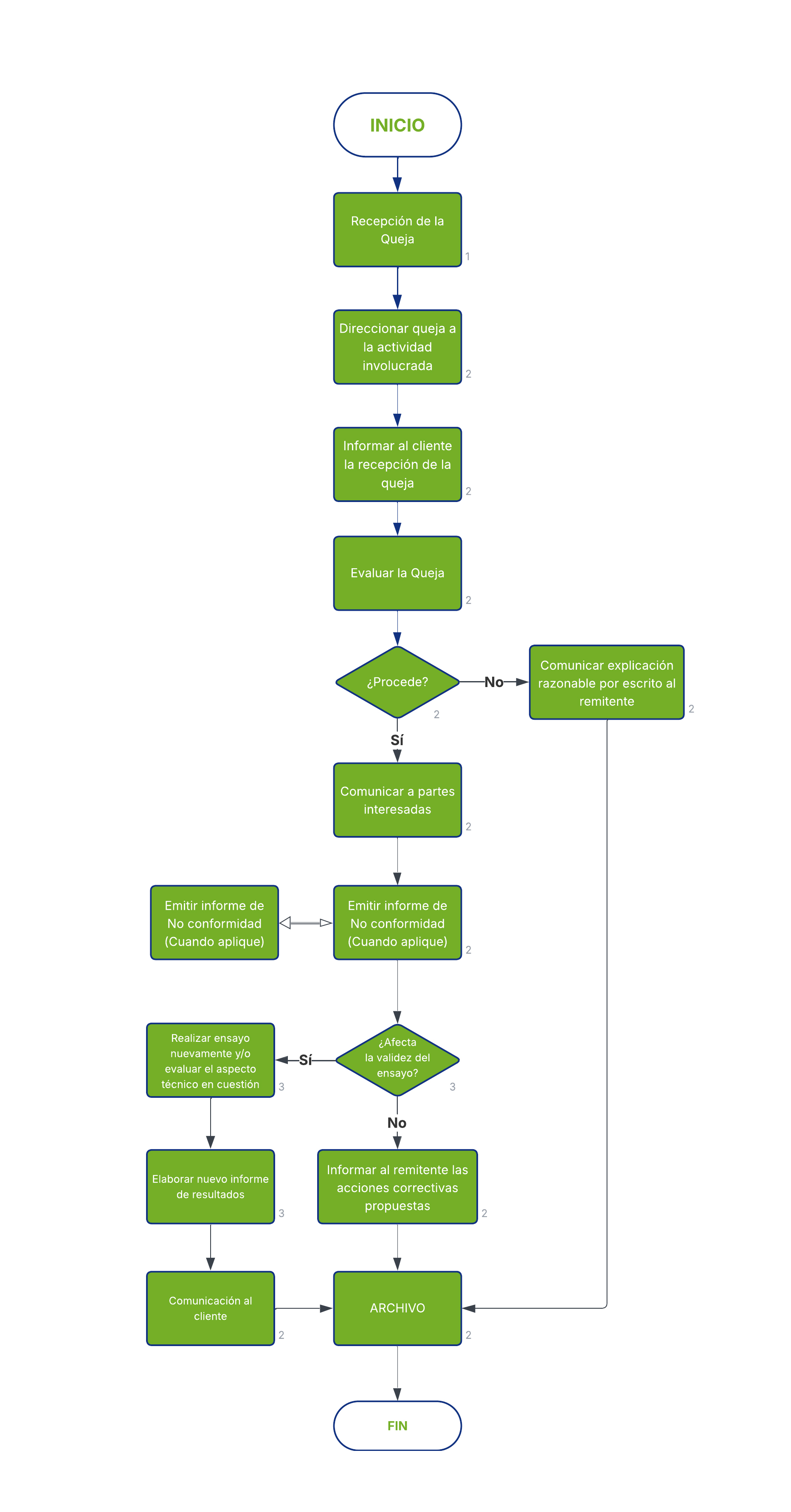
Para su mayor comodidad, a continuación detallamos el proceso de gestión de quejas.

